Go Pro: $5/week or $29/month
Unlock all premium tools, higher limits, and faster results.
250k+ Icons370+ Color Palettes37+ Pro Tools

Build faster with dev tools
( Pro developer tools for productivity, design, and development )
Featured Tools
Handpicked tools to boost your productivity and save time
SVG Icons
224k+ icons from 172+ collections
Explore
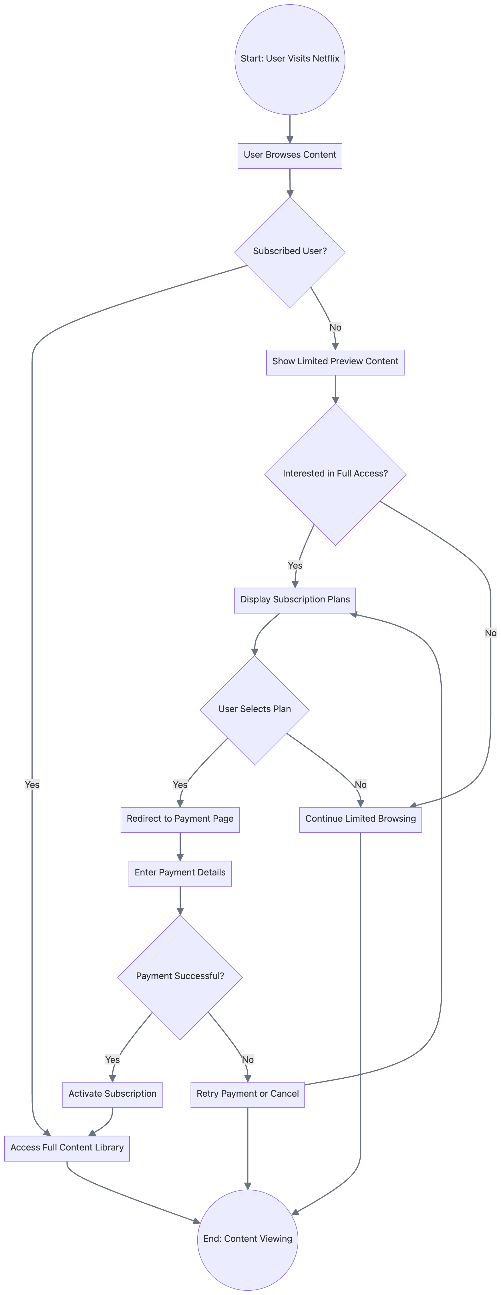
Flowchart
Turn text descriptions into detailed flowcharts
Input:
How does a paywall work?

Create
PDF Tools
PDF MergerPDF SplitterPDF CompressorPDF Into N PagesAdd Page Numbers to PDF
2.4 MB
640 KB
1
Process
Quick intro to BruhGrow
Everything you need to know about our platform
Here's what developers are saying
Real feedback from our community
“
Wow so many useful tools & resources in one page.
Fajar Siddiqpeerlist
”
“
This is amazing. Now no need to search for icons in multiple places. Can get in single place 👍
koolboy2201reddit
”
“
This is actually a nice collection of tools! The domain name is pretty great, too.
fgd222hackernews
”
“
I love this bundle of tools into a single website. Great work.
Mohd DanishProducthunt
”
“
I appreciated the svg tools
Ben Shirt-EdissProducthunt
”

Build faster with BruhGrow
Explore 20+ Pro tools for developers, designers, and creators.





